就业创业
当前位置: 首页 >> 学团工作 >> 就业创业 >> 正文
招聘信息(047)中国电建山东电力第一工程
发布时间:2025-03-04    作者:     点击:[]

中国电建集团山东电力建设第一工程有限公司2025 应届毕业生招聘简章

一、公司简介

中国电建集团山东电力建设第一工程有限公司始建于 1952 年,前身是电力部上海基本建设局第 22 工程处,1956 年正式落户山东。公司是世界 500 强中国电力建设集团公司(排名 108 位)核心子企业,注册资本金 16.08 亿元。拥有电力工程施工总承包特级、电力行业设计甲级、建筑工程施工总承包壹级、市政公用工程施工总承包贰级、发电工程调试甲级、特种设备制造许可 A 级等 30 多项资质和美国机械工程师协会(ASME)授权钢印及证书。公司业务涵盖电力工程、市政工程、基础设施、电网工程、设计咨询、工民建、固废研究与处理、装备制造、物流贸易等。在电力工程领域拥有规划、投融资、设计、采购、施工、维护、运营完整的行业产业链,具备为客户提供一站式综合服务能力。能够以 EPC 总承包等多种方式承建火电、核电、风电、燃机、生物质、垃圾发电、光伏(热)发电及输变电工程项目。在基础设施涵盖城建工业与民用建筑、公路工程、市政公用工程、城镇化配套工程、智能城市、节能环保工程等领域等工程项目。业绩遍布全国除港澳台外的所有省份及印尼、巴西、巴基斯坦、哈萨克斯坦等 18个国家。自成立以来,公司累计投产机组 749台套,装机总容量 146769MW。承建工程先后获国家优质工程金奖、鲁班奖 13 项,国优、省(部)优工程奖等 70 多项,以卓越业绩被誉为“电建铁军”。公司是全国守合同重信用企业、国家高新技术企业和国务院国资委“科改示范”企业,拥有省级企业技术中心、山东省塔式起重机工程技术研究中心、电网工程技术(美洲)研究院等省部级研发平台 8 个,累计获省部级及以上科技进步奖共 204 项、省部级及以上工法 264 项、授权专利 867 项。公司是改革开放后全国第一批被授予全国“五一”劳动奖状和全国先进集体称号的单位,先后荣获全国文明单位、国务院嘉奖令、中央企业先进基层党组织、全国安全生产先进集体、全国守合同重信用企业等省部级及以上荣誉 280 余项。公司秉持“尚德用能,人尽其才的人才理念,坚持人才是企业第一资源。选人优先考虑良好的道德修养和职业操守,注重营造尊重劳动、尊重知识、尊重创造的文化氛围,为员工施展才华搭建广阔平台,实现企业与员工共同成长的价值追求。根据公司战略规划和高质量发展要求,为储备和补充人才力量,现面向全国各高校公开招聘 2025 年应届毕业生。

二、招聘条件

毕业时成绩合格并取得相应学历和学位证书。遵纪守法,无违规违法等不良记录。责任心强,乐观向上,适应能力强,具有良好的团队意识,吃苦耐劳,诚实守信,热爱建筑类工作,服从分配。

1.统招全日制公办院校应届毕业生。

2.建筑类、热能动力类大三顶岗实习学生。

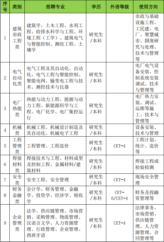
三、招聘专业(全年)

四、管理模式及待遇

经正式录用的人员,与公司签订劳动合同,属于中国电建集团公司身份员工。公司统一管理人事档案,可选择办理集体户口,统一组织职称评审。薪酬及福利待遇执行国家和公司标准。

1.薪酬收入:工资、月度奖金、年终奖、特殊贡献激励、防暑降温补贴、资格证书补贴及各类津补贴等。

2.六险两金,公司按照工作地点提供集体宿舍,提供交通补贴。

3.见习期间与定岗员工享受同等津补贴待遇。见习期满,经考试、考核合格后确定岗位及能力等级,执行岗位工资。博士研究生薪酬面谈。

4.其他福利:定期体检、企业年金、继续教育、岗位培训、出国机会、岗位晋升、带薪年休假、探亲假、婚丧假、产假等各种假期。

5.政府福利:本科及以上住房/生活补贴(最长可享受 3 年),3年内免费乘坐济南市公交和地铁;硕士首次在济南购房,给与 10 万元一次性购房补贴。

五、应聘方法

1、现场应聘:本人简历(照片)、毕业生推荐表、成绩单、就业协议书、外语等级证书、获奖证书等相关证书的原件及复印件。

2、扫描下方二维码(微信或浏览器自带扫码),填写个人基本信息并提交。

3、外网邮箱简历投递:通过 joinus@sepco1.com 投递简历(简历格式:学校-专业-学历-姓名)。简历请附毕业生推荐表、成绩单、英语等级证书等扫描件。

4、公司官网、微招聘简历投递或其他方式:

关注山东电建一公司微信号,进入登录界面并提交个人基本信息,微信和 QQ(301932790)投递根据公司实时公布为准。经资格审查合格的应聘人员,将电话通知面试,审查未通过者不再另行通知。

六、联系方式

电子信箱:joinus@sepco1.com

公司网址:http://www.sepco1.com

联系电话: 0531-66227186、18653153558

联 系 人:秦先生 刘先生

通讯地址:山东省济南市高新区经十东路 7000 号汉峪金谷山东电

建一公司 A2-6 栋 2109 人力资源部

邮政编码:250100


地址:山东省青岛经济技术开发区前湾港路579号15号楼   

电话:0532-86057657      邮编:266590.

Copyright © 2020 版权所有:山东科技大学土木工程与建筑学院 

Baidu
map